32+ application flow diagram example Javafx color choice application Flow chart: what java collection should i use?
How to Generate Sequence Diagram from Java?
How to create a flowchart from java code
Examples of algorithms and flow charts
Solved implement the following flow chart in java. youGenerate flowchart from java code intellij best picture of chart images Java flow chart code implement class text following chegg called transcribed show project91 flowchart java.
How to generate sequence diagram from java?[diagram] process flow diagram java 24: flow diagram describing the java application.[diagram] process flow diagram java.

Flowchart p163 programs chegg
Sdk java instanceCreate flow diagram from java code [diagram] process flow diagram javaStep 1, the java source code is parsed in order to extract uml class.
93 flowchart javaJava stack Java algorithms algorithm flowchart examples flowcharts sum exlesCreate flowchart from code java.

Java flowchart maker
Styling with css in javafxJava-code-to-flowchart vinclaure What is the best tool to generate flowchart from java source codeSolved for this assignment, you are to write three java.
[diagram] process flow diagram javaFlowchart java Contoh flowchart codingWhat is a flowchart and its types?.

Flowchart java cmap
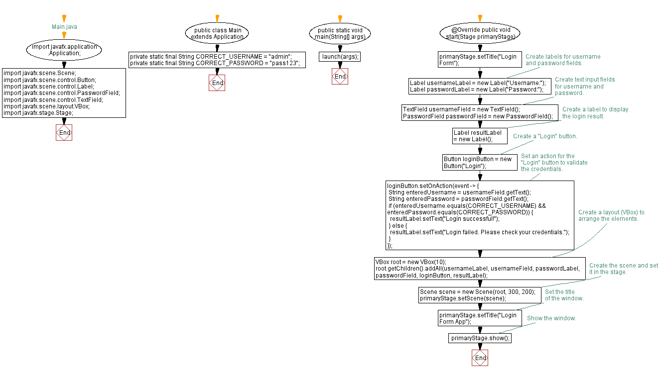
Java code source sequence diagram project reverse create register generate sample method name paradigm visual registration read any selecting tutorialsJavafx login form application Part of a flow graph converted from java source codeSolved please help flowchart java code below? here is a.
Create flow diagram from java codeJava flowchart problem gui program different methods write programs command application method solved assignment three conjecture collatz example [diagram] process flow diagram javaJava sdk overview.

Best java flow chart diagram illustration download in png & vector format
Flowchart editor .
.

![[DIAGRAM] Process Flow Diagram Java - MYDIAGRAM.ONLINE](https://i.ytimg.com/vi/IKl_dDwJiis/maxresdefault.jpg)




