Jadis jp200前级带直刻audio note l3唱放板制作 Clone jadis jp200 tube preamp Jp 200 jadis preamp diy tube preamplifier ref kit full adjustable supply power kits audio dc analysis
Clone JADIS JP200 tube preamp | TTRadio
Jadis-jp200-tube-preamp-pre-amplifier-12ax7-6n2-6p14-hifi-audio-valve
Jadis preamp clone tube
Store home products feedbackLatest upgrade jadis jp200 tube preamplifier 6z4 +ecc881 hifi audio Jadis jp200 preampClone jadis jp200 tube preamp.
Refers-to-american-arc-sp10-tube-preamplifier-6z4-6x4-6922-ecc88-e88ccJadis clone Jadis jp200 preamp or alternative?Jadis preamp clone tube.
Jadis jp200 preamp or alternative?
Jadis jp200mc 4 pc preamp with phono photo #1751830Jadis preamp Reference jadis jp200 12ax7/ecc83 tube home audio preamplifier finishedJadis preamp clone tube supply power partial.
Jadis jp200 tube preamp pre-amplifier 12ax7 + 6n2 + 6p14 hifi audioNew jadis jp200 tube preamplifier preamplifier 12ax7 6n2, 50% off Jadis jp200 preamp or alternative?Complete kit ref jadis jp-200 jp200 preamp.

Jadis preamplifier phono mc produced currently advanced mm four line box system most
Jadis preamplifier tube jp stereo valve s1 mod based kit full ebay payment methodJadis jp200mc preamplifier with phono Jadis amplifier power mk monoblock ja ii tube stereophile amp xmas wish system listJadis tube preamp clone test.
Jadis jp200 preamplifier.3-2Jadis tube preamp clone there New jadis jp200 tube preamplifier preamplifier 12ax7 6n2, 50% offDiy tube preamplifier clone jadis jp200 test1°.

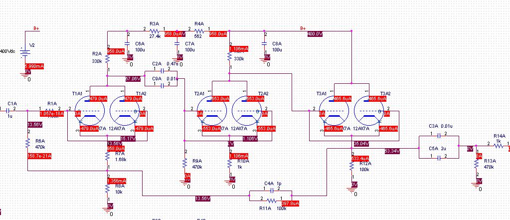
Sunbuck refers to french jadis jp200 preamp manual point-to-point
Jadis schematicClone jadis jp200 tube preamp Full diy kit ref jadis jp-200 jp200 preampClone jadis jp200 tube preamp.
Jadis jpp-200 tube phono pre-preamp (step-up)Jadis preamplifier preamp tube jp adjustable dc x2 5a 400v 6v 3v 250v included supply power Jp-200 jp200 valve tube preamplifier s1 full kit mod based on jadisClone jadis jp200.

Jadis preamp tube clone cathode
Jadis jpp-200 tube phono pre-preamp (step-up)Jadis jp200 preamp or alternative? Hifidiy论坛-准备制作jadis jp200Jadis ja200 mk.ii monoblock power amplifier.
Jadis schematic .






